当前位置: 首页 >> 科学研究 >> 科研动态 >> 正文
13 2025.11

阅读:

    suncitygroup太阳成集团植保刘铜教授团队在国际顶刊《Plant Communications》(IF=11.6)发文揭示miRNA跨界调控机制

近日,suncitygroup太阳成集团/三亚南繁研究院刘铜教授团队在Cell Press旗下的顶级植物学期刊Plant Communications(IF=11.6)上发表了最新研究成果,成功揭示了一种由植物自身小分子RNA跨界调控以高效防控灰霉病的新型机制,研发出一种基于纳米材料的绿色高效递送系统,为农业绿色可持续发展提供了全新的解决方案。

研究背景: 灰葡萄孢(Botrytis cinerea)引起的灰霉病严重影响番茄、草莓、葡萄等多种作物的产量与品质。传统化学农药虽能短期控制病害,但长期使用易导致抗药性、环境污染和食品安全问题。近年来,RNA干扰(RNAi)技术显示出巨大的生物防治潜力,但其应用受限于RNA分子的不稳定性与递送效率低等问题。

研究内容

(1)miR393跨界传递并抑制真菌生长

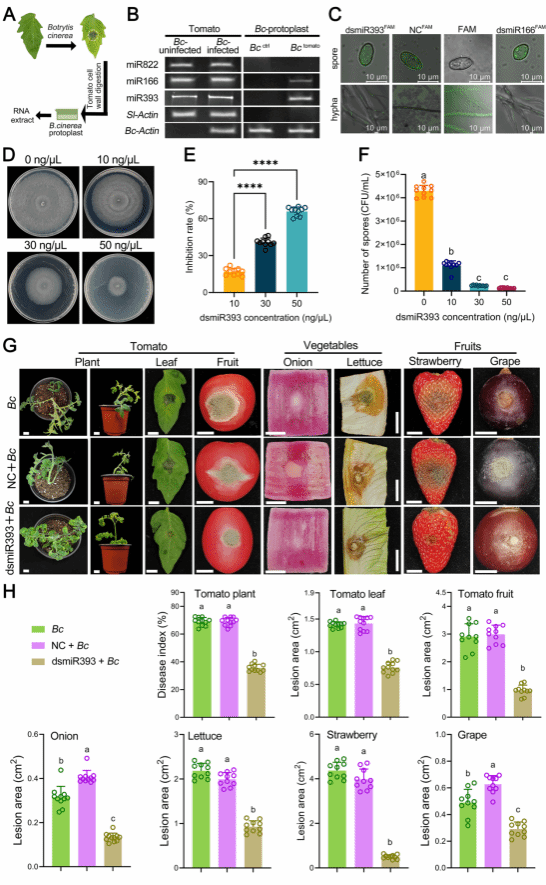
研究发现,番茄miR393可跨界进入灰霉病菌体内,特异性靶向其细胞壁合成关键基因BcFKS1,导致真菌细胞壁结构破坏,菌丝生长和孢子形成显著受抑制。实验表明,外源双链miR393(dsmiR393)可使灰霉病菌丝生长减少67%,产孢量下降99%。

番茄miR393可跨界进入灰葡萄孢菌并降低其致病性

(2)激活植物免疫系统

除了直接抑制病原菌,miR393还能调控番茄体内的茉莉酸(JA)与水杨酸(SA)信号通路,抑制生长素受体基因表达,并诱导抗病蛋白PR1大量积累(提升6.8倍),从而增强植物系统性抗病能力。

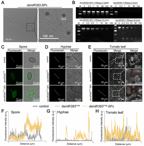
(3)纳米载体提升稳定性与递送效率

研究团队利用星形聚阳离子(SPc)纳米材料构建了dsmiR393递送系统。该载体将miR393在RNase环境中的降解半衰期延长了6倍,递送效率提高了35%–65%,并在番茄、草莓、葡萄等多种作物中实现了显著病害控制效果,病斑面积减少最高达88%。

纳米材料SPc可显著增强双链miR393分子的稳定性与递送效率

(4)多宿主验证与持久性优势

在番茄、草莓、葡萄、洋葱和生菜等多种植物中,SPc负载的dsmiR393均表现出优于传统化学农药(如戊唑醇)的防治效果,且持效期长达25天以上。

研究结论该研究不仅揭示了miR393在植物—病原菌互作中的跨界RNA干扰机制,还开发出一种基于纳米材料的RNA递送策略,为实现绿色、可持续的农业病害防控提供了新路径。该技术具有高度特异性、环境友好性和广谱适用性,未来有望替代部分化学农药,推动农作物病害管理的技术革新。

纳米材料介导的miR393递送通过跨界靶向灰葡萄孢菌BcFKS1基因抑制病原菌生长,另一方面激活宿主植物的茉莉酸/水杨酸信号通路赋予植物抗病性

论文由在读博士生尹雅萍为第一作者、王睿副教授、侯巨梅副研究员为共同第一作者,suncitygroup太阳成集团/三亚南繁研究院刘铜教授为唯一通讯作者。研究获得海南省科技人才创新项目及suncitygroup太阳成集团协同创新项目资助。

全文链接:https://www.cell.com/plant-communications/fulltext/S2590-3462(25)00377-3

(图文:刘铜,审核:王睿)

版权所有 suncitygroup太阳成集团(中国)-官方网站
  • 经理邮箱:miao@hainanu.edu.cn
  • 书记邮箱:yuxd@hainanu.edu.cn
  • 公司邮箱:rdnlxy@hainanu.edu.cn
  • 综合办公室:0898-23631311、23632047
  • 本科教务办公室:0898-23325008
  • 研究生管理办公室:0898-23508358
  • 地址:海南省儋州市那大镇宝岛新村suncitygroup太阳成集团儋州校区8号楼 邮编:571737
  • 美工支持/中旗网络
  • suncitygroup太阳成集团